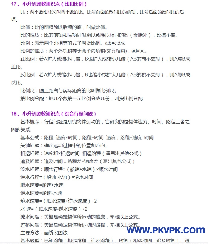
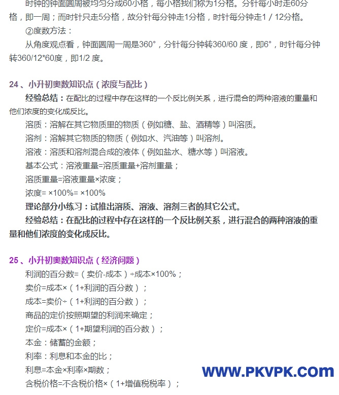
对于小学数学的学习而言,现在许多家长最关心的就是如何让孩子学习好奥数。而学习奥数的目的,主要是让孩子学会如何用奥数的逻辑性来为将来其他科目的学习打好基础,对奥数的理解与熟练掌握,初步掌握学习数学的技巧等等。在小学,只有基础方法掌握得越牢固,在初中乃至高中的学习中才会更加的简单和轻松。 在小学奥数的考试中,如果问孩子最怕的是什么,恐怕就是奥数的解答题了。解答题是一个综合性非常强的板块,也是同学们感到最难的一个板块。在奥数的考试中,解答题往往是丢分最多的一个板块了,因为这要求同学们有一定的领悟能力。其实有一定的答题技巧,这对于小学生学习奥数来说,肯定是有一定难度的。 作为一名从教多年的老师,我看过很多同学不管怎么努力但是成绩却毫无提升,我也听过很多家长抱怨说孩子的成绩太差,不知道怎么提高。奥数作为一个能够强化孩子逻辑思维的学科,考试的内容无非就是填空题和解答题,而对于应试教育而言,答题都是需要一些技巧的。 奥数光靠死记硬背知识点是肯定行不通的,为了同学们能够更好的学好奥数,从而领悟奥数考试中解答题答题的实质性技巧,我总结了一份奥数的解答题中易考的所有重要知识点给各位家长。家长们可以为孩子收藏起来,让孩子利用暑假的时间记一记,背一背,这对于孩子学习奥数是有很大帮助的! |































